Skip to content
Enrique Brandan

octubre 11, 2019

Prestigiosa revista internacional nuevamente destaca a un investigador de la FCB

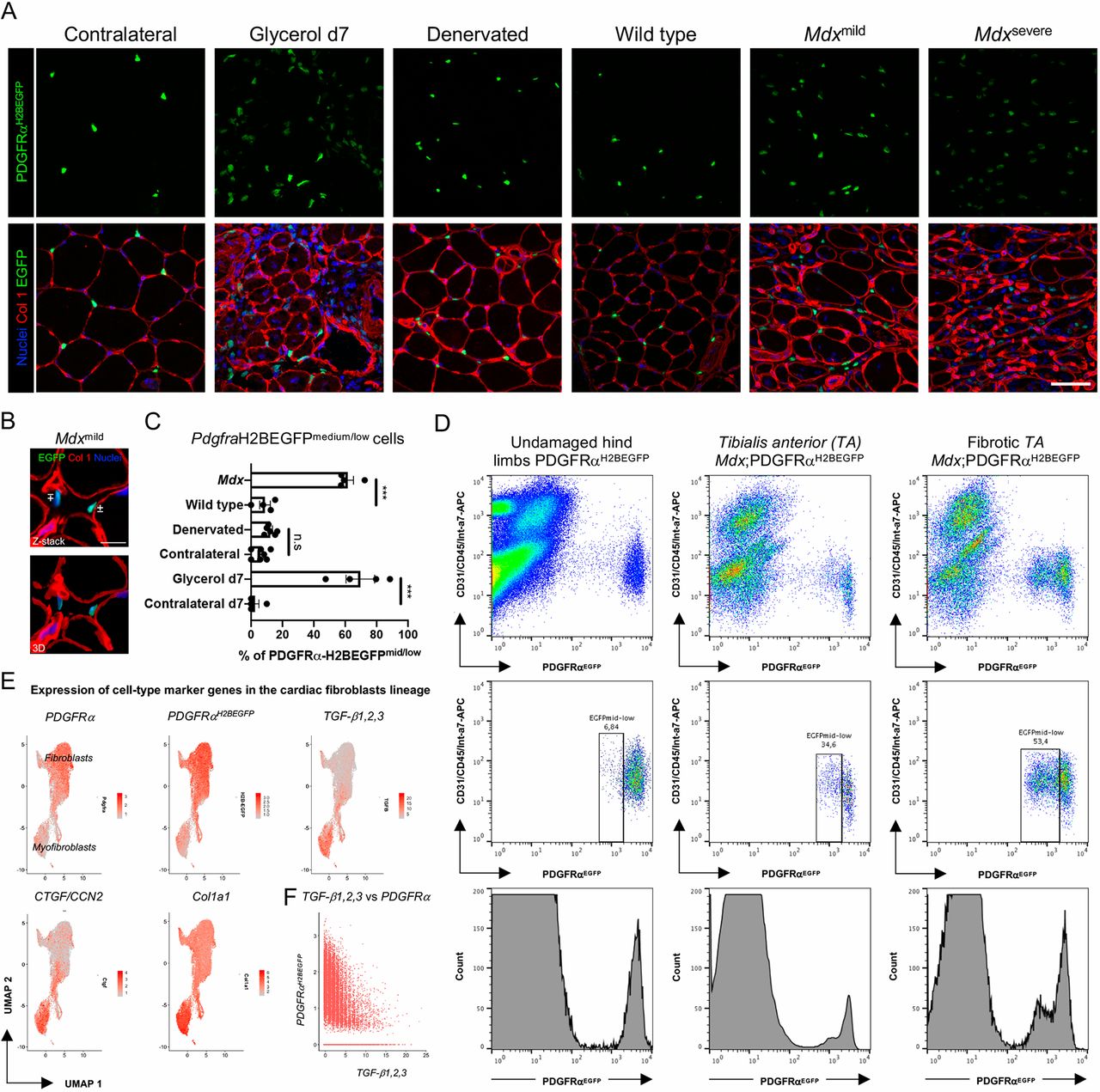
“Cross-talk between TGF-β and PDGFRα signaling pathways regulates the fate of stromal fibro-adipogenic progenitors”, es el nombre de la investigación del joven Osvaldo Contreras, investigador de la Facultad de Ciencias Biológicas quien aparece destacado en la sección “First Person” de la revista Journal of Cell Science. El ex estudiante de Doctorado, Osvaldo Contreras (29), tiene […]

Fabio Rossi

marzo 22, 2019

Dr. Fabio Rossi visita la FCB y comparte con estudiantes de Postgrado

Directamente desde Canadá, la semana pasada estuvo por alrededor de una semana como profesor invitado y como co-supervisor de Doctorado, el Doctor Fabio Rossi. En su estadía, el Director del Biomedical Research Center en The University of British Columbia, realizó una charla en el Auditorio Abate Molina donde habló sobre los progenitores fibro/adipogénicos que él describió y […]

Doctorado

noviembre 12, 2018

Osvaldo Contreras: “Mi mejor experiencia científica y personal fue en mi pasantía Doctoral en Canadá”

Nuestro estudiante de Doctorado Osvaldo Contreras de tan solo 29 años, se encuentra en nuestro país tras estar ocho meses fuera por parte de su pasantía Doctoral en The University of British Columbia, Vancouver, Canadá. Osvaldo tras su regreso a Chile, pretende terminar su tesis de Doctorado pero además plasmar a la comunidad estudiantil una […]